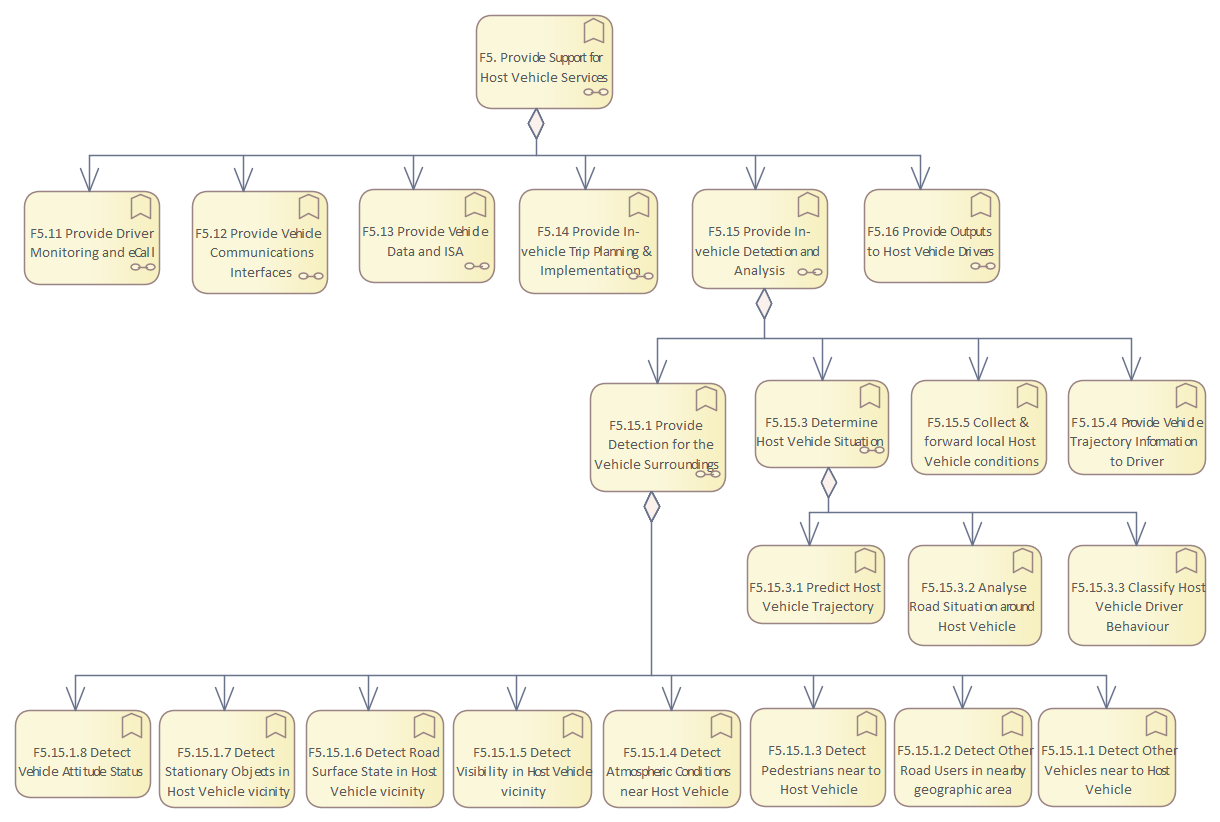
Functional Tree of Area F5 - High-level Function F5.15 only

Header Image
Project:
Functional Tree of Area F5 - High-level Function F5.15 only : Logical diagram
Created: 24.10.2019 14:45:28
Modified: 25.11.2021 15:27:40
Project:
Advanced: