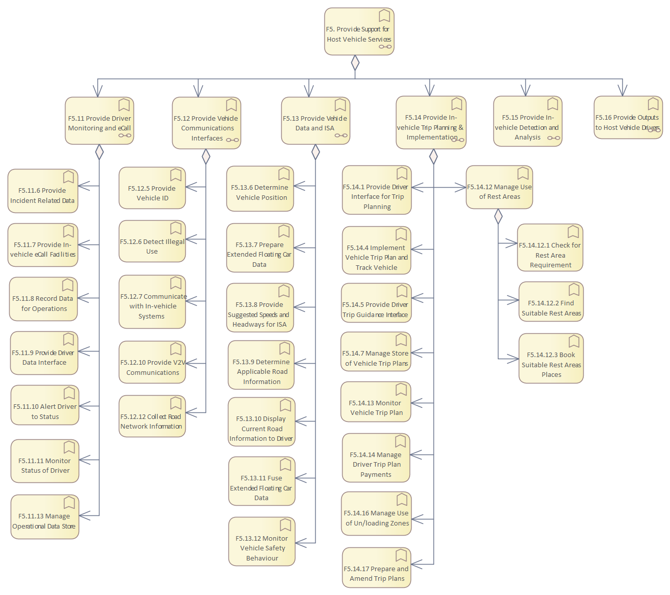
Functional Tree of Area F5 Provide Support for Host Vehicle Services

Header Image
Project:
Functional Tree of Area F5 Provide Support for Host Vehicle Services : Logical diagram
Created: 24.06.2021 11:46:48
Modified: 28.12.2021 17:26:09
Project:
Advanced: