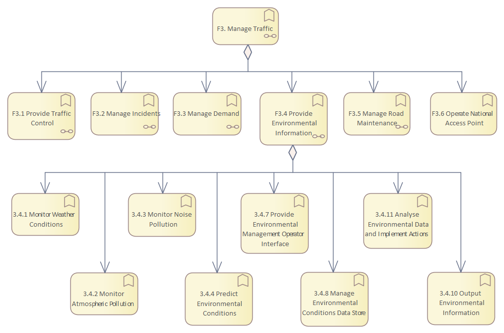
Functional Tree of F3.4 Provide Environmental Information

Header Image
Project:
Functional Tree of F3.4 Provide Environmental Information : Logical diagram
Created: 24.10.2019 14:45:05
Modified: 23.03.2021 16:05:17
Project:
Advanced: