Functional Area 1. Provide Electronic Payment Facilities
 Diagrams   Definition   
DFD 1 Provide Electronic Payment Facilities
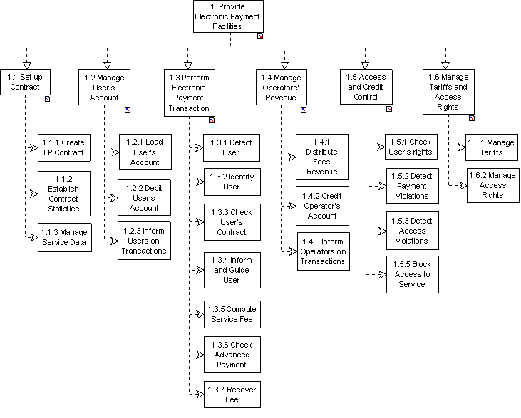
Functional Tree of Area 1

DFD 1 Provide Electronic Payment Facilities

Functional Tree of Area 1

Functional Area
1. Provide Electronic Payment Facilities


Description

This Area shall provide functionality that enables the acceptance of payment for services provided by other Functional Areas within the Architecture. It shall have an interface with the Financial Clearinghouse terminator to enable actual payment transactions to be made. If payment violations are detected, any details that are available shall be passed to functionality in the Law Enforcement Area.

Component Functions

The Functions provide the means to perform electronic payment related to the different services offered by the system. The Data Flows and the High-Level Functions for this Area are shown in DFD 1.

The functionality in this Area is based on the notion of contracts established between the user and the service providers or operators. There are functions to set up and maintain the contracts, users' accounts, tariff grids and access rights. Each transaction is handled separately, and payment can be made using a number of means. When using an Account the information that a transaction has been made is passed via the Transactions Data Store. Each payment made can be distributed between the various operators involved in providing the service used. Payment and/or access violations are detected and recorded, with ability to deny service in those situations.

Parent

Input dataflows

Output dataflows