High Level Function 5.13 Provide Vehicle Data and ISA
 Diagram   Definition   
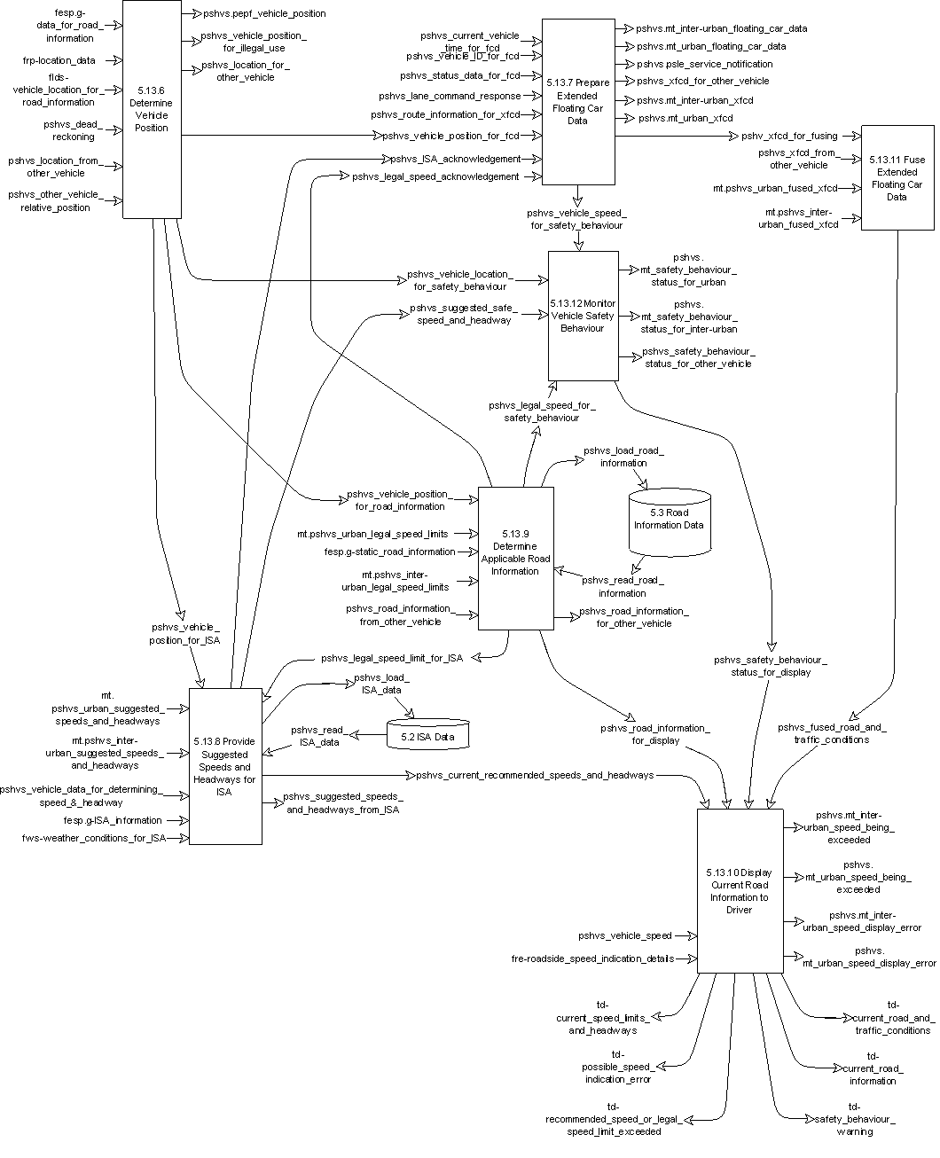
DFD 5.13 Provide Vehicle Data and ISA

DFD 5.13 Provide Vehicle Data and ISA

This is a DFD diagram which provides a description of the function in the ITS environment

Overview

This High-level Function shall provide the supporting functionality for Intelligent Speed Adaption (ISA) and provides the vehicle’s current position for other functions. It also collects and then forwards probe, or floating car, data and provides speed and headway information to Drivers.

Diagrams

The Diagram(s) is(are) the Diagram(s) where you can find the function
  • The first diagram, if exists, is a DFD diagram which provides the context of the function
  • The second Diagram, if exists, is a Functional Tree which provides a hierarchical description of the function into subfunctions
  • DFD 5 Provide Advanced Driver Assistance Systems
  • Functional Tree of Area 5
  • Parent

    Component lower level functions

    Input logical dataflows

    Output logical dataflows

    User needs

    Number

    Description