High Level Function 9.3 Mange Vehicle Access to Sensitive Areas
 Diagram   Definition   
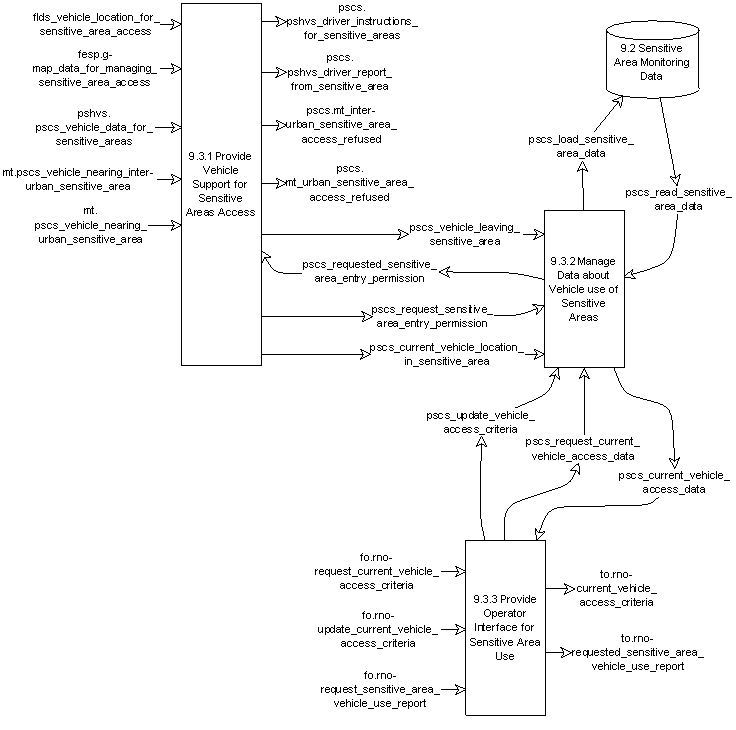
DFD 9.3 Manage Vehicle access to Sensitive Areas

DFD 9.3 Manage Vehicle access to Sensitive Areas

This is a DFD diagram which provides a description of the function in the ITS environment

Overview

This High-level Function shall provide functionality that shall enable the use of "sensitive areas" within the road network to be managed.  It shall be possible for Vehicles to be barred from access to "sensitive areas" and for the entrance and exit to be monitored.  When Vehicles are granted access to these "areas", instructions shall be passed to Drivers about their use.

Diagrams

The Diagram(s) is(are) the Diagram(s) where you can find the function
  • The first diagram, if exists, is a DFD diagram which provides the context of the function
  • The second Diagram, if exists, is a Functional Tree which provides a hierarchical description of the function into subfunctions
  • DFD 9 Provide Support for Cooperative Systems
  • Functional Tree of Area 9
  • Parent

    Component lower level functions

    Input logical dataflows

    Output logical dataflows

    User needs

    Number

    Description