Operator

Header Image
Project:
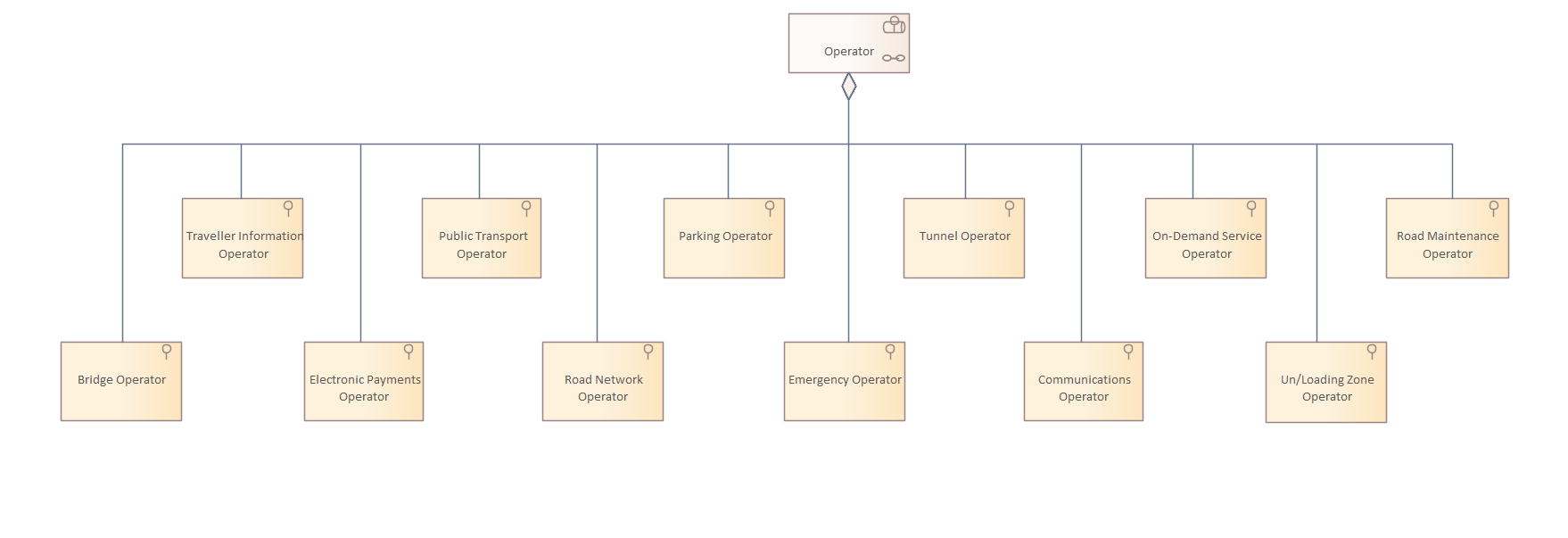
Operator : diagram
Created: 24.10.2019 14:45:19
Modified: 21.12.2021 11:37:43
Project:
Advanced: