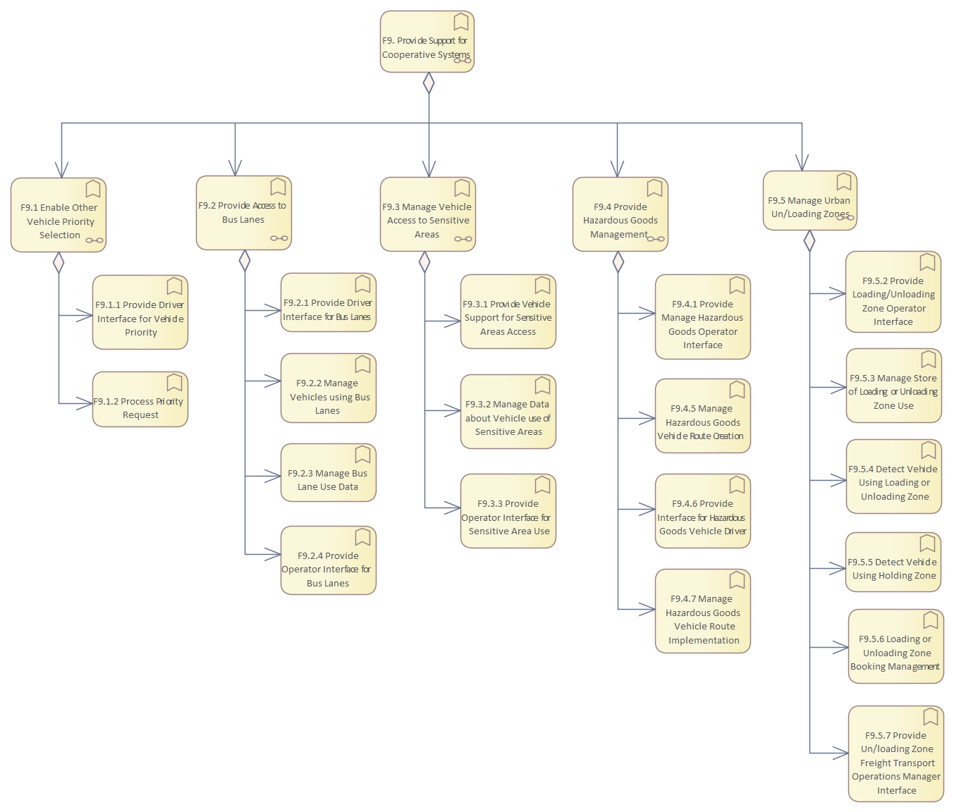
Functional Tree of Area F9 Provide Support for Cooperative Systems

Header Image
Project:
Functional Tree of Area F9 Provide Support for Cooperative Systems : Logical diagram
Created: 24.10.2019 14:44:56
Modified: 21.12.2021 11:11:04
Project:
Advanced: