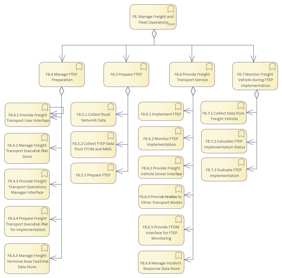
Functional Tree of Functional Area F8 Manage Freight and Fleet Operations

Header Image
Project:
Functional Tree of Functional Area F8 Manage Freight and Fleet Operations : FRAME_Diagram diagram
Created: 13.12.2021 21:34:26
Modified: 14.12.2021 14:39:16
Project:
Advanced: