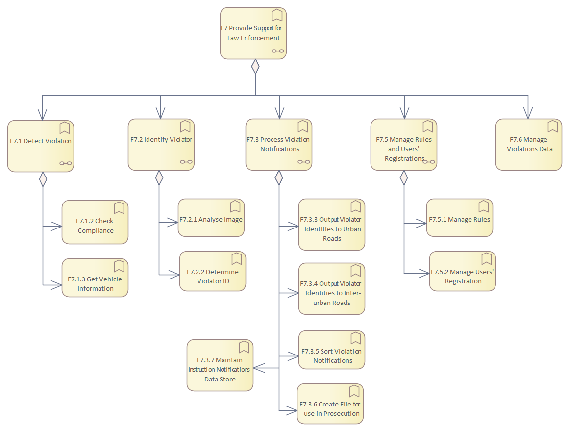
Functional Tree of Area F7 Provide Support for Law Enforcement

Header Image
Project:
Functional Tree of Area F7 Provide Support for Law Enforcement : Logical diagram
Created: 24.10.2019 14:45:04
Modified: 04.02.2021 17:02:11
Project:
Advanced:
Within each High Level Function there are varying numbers of Low Level Functions.  Because of the large number of Functions involved, a structure chart, called a "hierarchy diagram" has been produced and is shown below.  It shows the Low Level Functions that belong to each High level Function.<br/><br/>